首页
集团概况
集团简介
集团领导
部门设置
下属企业
组织架构
集团产业
新闻中心
万搏在线(中国)唯一官方网站要闻
经营管理
企业党建
清廉万搏在线(中国)唯一官方网站
安全生产
信息公开
工作制度
信息公开年度报告
万搏在线(中国)唯一官方网站专题
社会责任
企业风采
企业文化
企业文化
万搏在线(中国)唯一官方网站文化
笔韵视界
人才招聘
公告
集团公告
万搏在线(中国)唯一官方网站资产交易平台信息公告
首页
新闻中心
企业党建
党务公开
正文
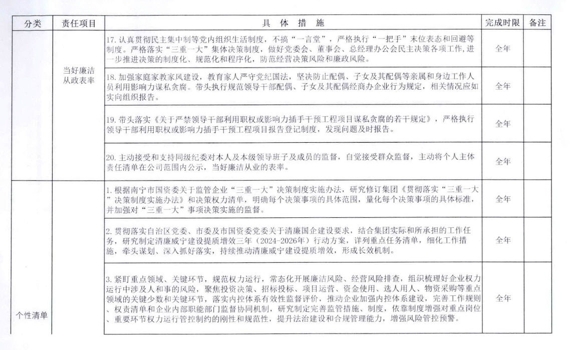
万搏在线(中国)唯一官方网站2024年党风廉政建设领导班子、主要负责人及其他班子成员主体责任清单
发布时间:2024-08-01
点击量:
附件【
万搏在线(中国)唯一官方网站2024年党风廉政建设领导班子、主要负责人及其他班子成员主体责任清单.pdf
】已下载
次
万搏在线(中国)唯一官方网站
|
【开云游戏官网】中国有限公司
|
开云官方网页版
|
江南网页版登录入口
|
开云手机版登录入口
|
乐竞体育-中国一站式服务官网
|
米兰官方网站
|
欧亿网页版
|
亚美(中国)体育官方网站
|